发信人: weitian43 (这个学期我要 好好学习 ), 信区: MSESU
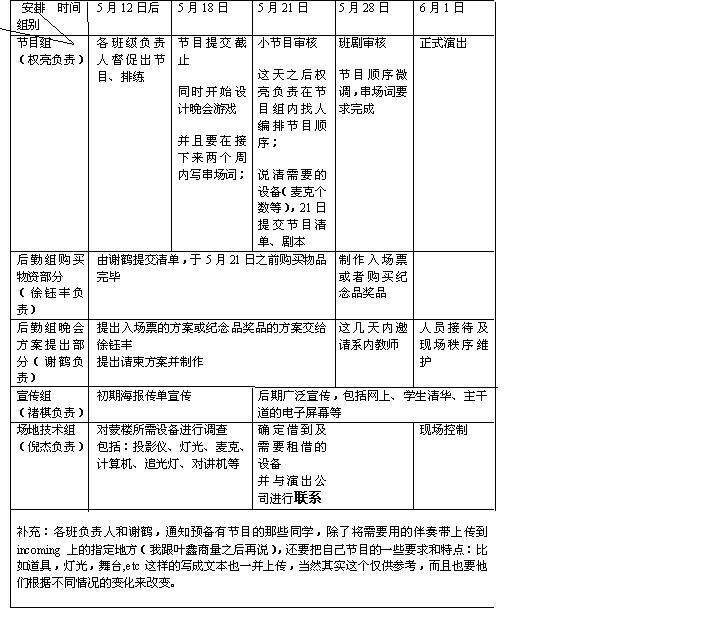
标 题: 毕业晚会日程安排(见附件)
发信站: BBS 听涛站 (Thu May 12 18:32:25 2005)
希望各部分人员能够按时完成计划内任务,齐心协力保证晚会的顺利举办!
--
十年生死两茫茫,不思量,自难忘,料得年年思断肠,无处话凄凉。
夜来幽梦忽还乡,小轩窗,正梳妆,情到深处竟无言,唯有泪千行。
※ 来源:·BBS 听涛站 http://tingtao.net·[FROM: 59.66.173.38]

此主题相关图片如下:日程安排.JPG (86560 字节)